Ir al contenido

La Empresa

 Construimos hogares que inspiran, diseñados para acompañarte, cuidarte y elevar la forma en que vives cada día.


 Contáctenos

Casas Prefabricadas Violeta

Nació de una idea simple pero poderosa: construir hogares que inspiren, protejan y evolucionen contigo.​ Fundada por un equipo de diseñadores, ingenieros y soñadores con más de 15 años de experiencia en arquitectura modular, la empresa surge como respuesta a una necesidad creciente: viviendas modernas, accesibles y sostenibles que no renuncien al diseño ni a la calidad.​

Desde nuestros inicios, hemos apostado por unir tecnología, estética y funcionalidad para crear casas prefabricadas que se adaptan a cada estilo de vida. Hoy, somos referentes en construcción modular en España, con proyectos entregados en toda Andalucía y expansión nacional en marcha. 

Dios es el fundamento de nuestra empresa; caminamos bajo Su guía en cada decisión.

Modelos Casas Prefabricadas Violeta

Misión

Diseñar y construir casas prefabricadas modernas que combinen eficiencia, belleza y personalización, ofreciendo soluciones habitacionales accesibles, sostenibles y de alta calidad para familias, emprendedores y promotores que buscan algo más que una vivienda: buscan un hogar con propósito.

Interior Casas Prefabricadas Violeta

Visión

Ser la marca líder en España en viviendas prefabricadas de diseño, reconocida por transformar la forma en que las personas piensan, sienten y viven sus hogares. Apostamos por una arquitectura modular que inspire, conecte y evolucione con cada cliente.

Lo que nos diferencia

Creamos hogares que conectan contigo desde el primer instante: modernos, cálidos y pensados para durar.

Diseño arquitectónico premium con acabados personalizables.

Cada casa refleja tu estilo, combinando estética contemporánea y detalles que hacen la diferencia.

Montaje rápido y eficiente en menos de 60 días.

Transformamos tu sueño en realidad sin largas esperas, con precisión y compromiso.

Materiales sostenibles y certificados.

Construimos con responsabilidad, cuidando tu bienestar y el del entorno.

Atención personalizada en cada etapa del proyecto.

Te acompañamos de principio a fin, con cercanía, claridad y escucha real.

Precios claros y competitivos, sin letra pequeña.

Transparencia total para que tomes decisiones con confianza y sin sorpresas.

Casas Prefabricadas Violeta

Nuestro proceso de trabajo.

Un sistema claro, transparente y eficiente.

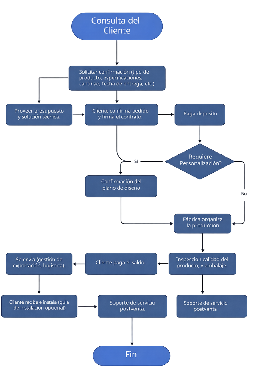
Acompañamos a nuestros clientes en todo el proceso, desde la primera consulta hasta el servicio postventa, garantizando calidad, control y cumplimiento de plazos en cada proyecto.

Paso 1 · Consulta del cliente.


Escuchamos, analizamos y entendemos tu necesidad.

Iniciamos el proceso con una consulta personalizada donde analizamos los objetivos del cliente y el tipo de solución requerida. Este primer contacto nos permite ofrecer una respuesta alineada con las necesidades reales del proyecto.

Atención personalizada desde el primer contacto.

Paso 2 · Confirmación de requisitos


Definimos cada detalle con precisión. 

Validamos toda la información técnica: tipo de producto, especificaciones, cantidades y fecha estimada de entrega. Esta fase es clave para garantizar un proyecto sin desviaciones.

Claridad total antes de avanzar.


Esquema de trabajo

Paso 3 · Propuesta técnica y presupuesto.

Soluciones técnicas claras y presupuestos transparentes.

Desarrollamos una propuesta técnica detallada junto con un presupuesto claro, sin ambigüedades, adaptado a los requerimientos definidos.

Decisiones informadas, sin sorpresas.

Paso 4 · Confirmación del pedido.

Formalizamos el proyecto con total seguridad.

El cliente confirma el pedido y se formaliza el acuerdo mediante la firma del contrato, estableciendo condiciones claras para ambas partes.

Confianza y compromiso mutuo.

Paso 5 · Pago del depósito.

Activamos el proceso productivo.

Con el pago del depósito, el proyecto entra oficialmente en fase de ejecución, asegurando la reserva de recursos y planificación.

Inicio real del proyecto.

Paso 6 · Personalización del diseño (si aplica).

Diseños adaptados a tus necesidades.

Cuando el proyecto requiere personalización, confirmamos el plano de diseño antes de avanzar. Si no es necesario, continuamos directamente a producción.

Flexibilidad sin perder control.

Paso 7 · Producción.

Fabricación organizada y controlada.

Nuestra fábrica planifica y ejecuta la producción siguiendo los estándares técnicos y los plazos acordados.

Eficiencia, calidad y cumplimiento.

Paso 8 · Control de calidad y embalaje.

Verificación exhaustiva antes del envío.

Cada producto pasa por un proceso de inspección de calidad y embalaje seguro para garantizar que llegue en perfectas condiciones.

Calidad comprobada.

Paso 9 · Pago del saldo.

Transparencia financiera en cada etapa.

Antes del envío, el cliente realiza el pago del saldo pendiente conforme a lo acordado.

Proceso claro y ordenado.

Paso 10 · Envío y logística.

Gestión logística integral.

Nos encargamos del envío, la logística y, cuando corresponde, la exportación, asegurando una entrega eficiente y puntual.

Logística sin complicaciones.

Paso 11 · Recepción e instalación.

Entrega acompañada.

El cliente recibe el producto y cuenta con una guía de instalación opcional para facilitar el proceso.

Acompañamiento hasta el final.

Paso 12 · Servicio postventa.

Soporte que continúa después de la entrega.

Ofrecemos servicio postventa para resolver dudas y garantizar la satisfacción del cliente a largo plazo.

Relación duradera, no solo una venta.

¿Por qué confiar en nuestro proceso?

  • Proceso estructurado y transparente.
  • Comunicación clara en cada fase.
  • Control de calidad riguroso.
  • Cumplimiento de plazos.
  • Soporte profesional postventa.

¿Hablamos de tu proyecto?

Solicita tu consulta inicial y recibe una propuesta técnica personalizada. 

Contáctenos

En Casas Prefabricadas Violeta no solo construimos viviendas:

construimos futuros llenos de luz, calma y propósito.